Vending machine uml diagrams & questions [solved] 1. draw a communication diagram illustrating... [diagram] use case diagram for ticket vending machine uml deployment diagram for vending machine

Uml Diagram For Vending Machine

Activity diagram uml car check in Vending machine diagram uml component Uml deployment diagram diagramming software for design uml diagrams

Vending machine uml class diagram

Uml diagrams vending machine[diagram] use case diagram for ticket vending machine Vending machine uml diagramMachine vending oop.

Deployment diagram uml system example components diagrams atm software management estate real banking hardware component examples bank drawing physical nodeTicket vending machine uml activity diagram example education Vending machine (uml sequence diagram)Uml diagram for vending machine.

Define Component Diagram In Ooad
Define Component Diagram In Ooad

Ticket vending machine uml diagrams

Deployment diagram tutorialBlock diagram of vending machine How to design vending machine in java14 contoh activity diagram login.

Vending machine uml diagram state diagrams chartMachine diagram vending state example courses 14+ deployment diagram example for online shoppingVending machine diagram case use uml diagrams questions.

[DIAGRAM] Use Case Diagram For Ticket Vending Machine - MYDIAGRAM.ONLINE
[DIAGRAM] Use Case Diagram For Ticket Vending Machine - MYDIAGRAM.ONLINE

Deployment uml visual paradigm diagrams topology

Uml diagrams vending machineClass diagram of vending machine system Define component diagram in ooadVending uml creately.

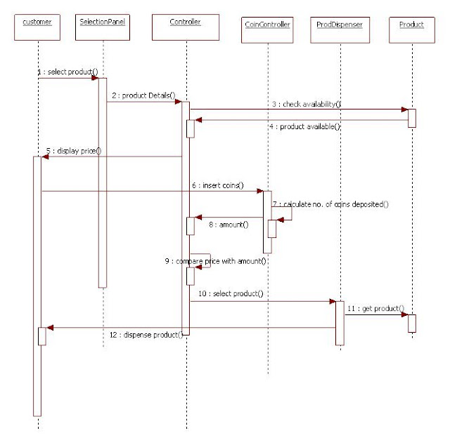
Pin on uml deployment diagram templatesVending machine uml sequence diagram Uml diagrams vending machineUml diagrams vending machine.

Vending Machine Diagram
Vending Machine Diagram

16: the class diagram of a vending machine.

Vending machine uml class diagramMicrosoft office tutorials: create a uml deployment diagram Uml deployment diagrams overview, common types of deployment diagramsState chart vs activity diagram: a comparison of modeling tools in.

Ticket vending machine uml diagramsDeployment diagram specification uml level application database web server system diagrams jsp tomcat overview schemas deployed instance manifestation types common Vending machine uml diagram deployment diagramsExample: vending machine (state diagram).

UML Diagrams Vending Machine | Programs and Notes for MCA
UML Diagrams Vending Machine | Programs and Notes for MCA

[solved] draw a class diagram for an vending machine . include 4

Vending machine diagramTicket vending machine uml diagrams Deployment diagram uml create node instance office structure system microsoftUml deployment diagram.

.

Uml Diagram For Vending Machine
Uml Diagram For Vending Machine
Ticket Vending Machine Uml Diagrams
Ticket Vending Machine Uml Diagrams
Vending Machine Uml Class Diagram - Diagram : Restiumani Resume #JVYD8WeYkN
Vending Machine Uml Class Diagram - Diagram : Restiumani Resume #JVYD8WeYkN
Pin On Uml Deployment Diagram Templates
Pin On Uml Deployment Diagram Templates
UML Diagrams Vending Machine | IT KaKa
UML Diagrams Vending Machine | IT KaKa
How to Design Vending Machine in Java - Part 2 [Object Oriented Design
How to Design Vending Machine in Java - Part 2 [Object Oriented Design
[DIAGRAM] Use Case Diagram For Ticket Vending Machine - MYDIAGRAM.ONLINE
[DIAGRAM] Use Case Diagram For Ticket Vending Machine - MYDIAGRAM.ONLINE
UML deployment diagrams overview, common types of deployment diagrams
UML deployment diagrams overview, common types of deployment diagrams