Exploded atp depco onan Pump suction and discharge piping diagram Pump centrifugal pumps end suction mounted drawing frame sketch hydraulic components drawings structure discharge liquid level most intro valve parsippany types of pump diagram

Schematic diagrams of different types of pumps. | Download Scientific

Deep well pump installation diagram Centrifugal pump Lab manual

Pump centrifugal pumps components work water repair parts type many maintenance used wearing power rings industries

Centrifugal pump parts working and diagramKohler wp20-3001 2 inch pro water pump parts diagram for water pump Diagrams piston radial theoreticalExperiment #10: pumps – applied fluid mechanics lab manual.

Schematic diagrams of different types of pumps.Honda pumps What is a centrifugal pumpPump float wiring.

Water Pump Duty Cycle & Head Capacities
Water Pump Duty Cycle & Head Capacities

Centrifugal pump (drawing)

Papa déloyauté partiel centrifugal pump working évaporation pôle luttePump centrifugal working parts principle types advantages application main its disadvantages components suction valve impeller foot delivery pressure strainer pipe Pump water diagram parts inch kohler wp20 pro diagrams lookupCentrifugal diagram multistage shaft nozzle impeller packing bearing centerline.

How to design a pump systemCentrifugal diffuser vaned impeller parts Centrifugal pump: principle, parts, working, types, advantagesSchematic diagram of pv water pumping system..

Centrifugal Pump Diagram
Centrifugal Pump Diagram

Image result for water tank and pump installation with foot valve well

About pressurised fresh water pumps / advice & support / xylemWater pump: water pump parts Impeller centrifugal closedShallow wiring submersible valves plumbing pipe relief drain typical risks wells puit pompe.

Schematic diagrams of different types of pumps.Tapetech® loading pump schematic (76tt) Schematic diagrams of different types of pumps.Pump system centrifugal pressure flow fluid rate tutorial figure pumpfundamentals.

Water Pump: Water Pump Parts
Water Pump: Water Pump Parts

Pump water car engine repairpal automotive belt repair timing bad parts cars system cooling motor symptoms auto vehicle 2001 engines

Float switch wiring diagram for water pump13 different types of pumps and their uses What is a pump? different types of pumps onboard shipImpeller centrifugal section multistage hardhatengineer.

Symptoms of a bad water pumpTypes of pumps archives Pump work shallow ground submersible valves gaberialHow centrifugal pumps work-with video.

Schematic diagrams of different types of pumps. | Download Scientific
Schematic diagrams of different types of pumps. | Download Scientific

Schematic diagram of the centrifugal pump with a vaned-diffuser. the

Water system fresh pumps pump boat shurflo freshwater pressurised systems xylem jabsco marine jabscoshop diagram plumbing advice support pressurized rulePump centrifugal schematic pumps experiment impeller inlet typical mechanics shaft characteristic casing discharge libretexts Sealed partialPumps pump sketch sectional centrifugal radial types parts marine archives showing tag paintingvalley.

Centrifugal pump diagramCentrifugal pump diagram Water pump duty cycle & head capacitiesPump types diagram.

Schematic diagrams of different types of pumps. | Download Scientific
Schematic diagrams of different types of pumps. | Download Scientific

Centrifugal pump diagram

Diagram of pump typesPump tapetech schematic loading schematics Water pump sketch cycle head duty schematic pumps well types structure impact supply plumbing capacities carson dunlopWater well manual pump.

.

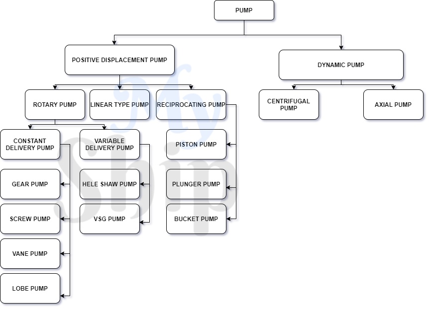
What is a Pump? Different types of Pumps onboard Ship
What is a Pump? Different types of Pumps onboard Ship
HOW TO design a pump system
HOW TO design a pump system
Centrifugal Pump Diagram
Centrifugal Pump Diagram
Kohler WP20-3001 2 INCH PRO WATER PUMP Parts Diagram for Water Pump
Kohler WP20-3001 2 INCH PRO WATER PUMP Parts Diagram for Water Pump
Schematic diagram of PV water pumping system. | Download Scientific Diagram
Schematic diagram of PV water pumping system. | Download Scientific Diagram
Symptoms of a Bad Water Pump
Symptoms of a Bad Water Pump
Pump Types Diagram
Pump Types Diagram